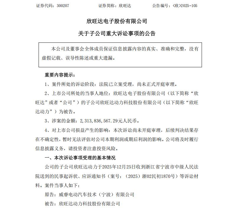
天天电动获悉,近日,吉利旗下一家子公司正式向法院提起诉讼,指控电池供应商欣旺达“交付的电芯存在严重质量问题”。
据起诉文件显示,涉事电芯被用于吉利多款新能源车型,但在实际使用中频繁出现容量衰减过快、热失控风险升高及一致性差等问题,已对整车安全性和用户体验造成显著影响。
吉利方面表示,多次与欣旺达沟通整改未果,最终不得不通过法律途径维护自身权益。
此次纠纷暴露出新能源汽车产业链在快速扩张过程中潜在的质量管控隐患。作为国内主流动力电池供应商之一,欣旺达近年来深度绑定多家车企,产能迅速扩张。然而,吉利的指控若被证实,可能不仅影响双方合作关系,还可能引发行业对电芯生产标准、品控流程及供应链协同机制的重新审视。
目前,欣旺达尚未就该诉讼发布官方回应。
业内分析指出,随着电动车市场竞争加剧,主机厂对核心零部件的可靠性要求日益严苛。此次诉讼若进入实质性审理阶段,或将推动整车企业进一步加强对上游供应商的技术审核与质量追溯能力,甚至加速部分车企自研或合资建电池厂的战略布局。与此同时,事件也提醒供应链各方需在追求规模与成本效率的同时,坚守产品安全底线。

截至2025年,欣旺达已在全球锂电产业中确立领先地位,在消费类电池领域,其智能手机电池出货量连续五年位居全球第一,2025年达约4.6亿颗,市占率34.3%,笔记本及平板电池全球排名第二;在动力电池方面,2024年出货量达18.8 GWh,同比增长74.1%,位列全球第10,2025年前九个月在中国市场排名第6;同时,公司在储能领域快速崛起,2025年一季度直流侧储能系统出货量跃居全球第一,整体形成消费电池、动力电池与储能系统“三足鼎立”的发展格局。
不过值得注意的是近年来,欣旺达电池因质量问题和专利纠纷在全球多地引发多起召回事件。

2024年起,吉利旗下极氪001 WE86及部分极氪7X车型因搭载欣旺达电芯出现热失控风险、续航骤降等问题,陆续启动“锁电”或电池更换,2025年12月吉利子公司更正式起诉欣旺达,索赔23.14亿元。同时,零跑C11车主也报告类似故障,部分地区已开展电池包召回。在海外市场,欣旺达因侵犯LG化学隔膜专利,于2025年遭德国法院下达禁令,强制召回并销毁涉事电池,甚至暂停相关车型销售。这些事件不仅暴露其在品控与知识产权合规方面的短板,也对其与主流车企的合作及国际化战略带来严峻挑战。
本文链接:https://daydayev.com/post/2757.html
